
VHEX微分换热器产品介绍和应用
VHEX微分换热器是上海慧得节能科技有限公司自主研发的专利产品,它是将多台微小换热器组装成撬装换热器,可以根据介质特点和传热需求为化工企业提供优化的流速和传热效率的组合。具有高效率和抗结垢的双重特点,同时解决了固定管板不可抽芯的缺点。该设备可以有效解决换热过程中出现的FT系数低、㶲损大、末端温差大、容易结垢和腐蚀等问题。可广泛应用于炼油、石化、煤化工、氧化铝和多晶硅等行业。
本文章阅读时间大约为6分钟:
1)有死区,易结垢
2)多管程,单壳程,传热效率低。
3)管/壳程流速难以匹配
VHEX微分换热器是上海慧得节能科技公司的专利产品。该换热器是在传统管壳式换热器基础上优化创新的微小换热器组合。每个微小换热器具有管程和壳程,可以独立拆装,多个微小换热器组合在一起,共同完成换热任务。
该产品具有换热效率高、不易结垢、运行周期长、便于清理等特点,可以有效解决换热过程中出现的换热器流速低、换热效率低、末端温差大、结垢和腐蚀等问题。
VHEX技术优势
该产品不但具有类似板式换热器换热效率高的特点,还具有管壳式换热器可以抽芯,容易清洗的特点。同时避免了板式换热器两侧流速不匹配的弱点,以及管壳式换热器存在死区容易结垢的缺点。
可以有效解决换热过程中出现的换热器流速低、换热效率低、末端温差大、结垢和腐蚀等问题。
(1)换热效率高;
(2)不易结垢、运行周期长;
(3)便于清理
适用范围
适用的介质不限。不但适应洁净介质,而且适合含有固体杂质的油品、化学品、乳浊液、泥浆等多种介质。
适用行业不限。可广泛应用于炼油、石化、煤化工等不同行业。应用场景举例:
(1)适用于含有固体杂质或容易结垢的物料。
应用1:乙醇胺溶液用循环水冷却至35℃。
应用2:电脱盐排水冷却至40℃出装置 。
(2)适用于进出口温差大和对换后温度要求苛刻的场合。
应用1:催化外甩油浆280℃降低至120℃,蜡油90℃加热至240℃。
石化行业:电脱盐排污水换热、外甩油浆换热、污水汽提进料换热、溶剂再生贫液-循环水换热
煤化工:煤气化、甲醇、MTO、煤焦油加氢
多晶硅行业:氢化单元、精馏单元、氢化单元
氧化铝行业:溶出单元、沉降单元
下面以广石化3#常减压电脱盐排水-净化水换热为例来说明VHEX微分换热器的优点。
应用案例1:100万吨/年汽柴油加氢装置
该设备已经于2017年9月在石家庄炼化100万吨/年柴油加氢装置投用,改造之前换热器存在容易结垢,冷后温度高,夏季生产无法满足汽油出装置≤40℃的需要。改造前换热器为管壳式换热器,规格为BES800-2.5-160-6/25-4I,2台,总换热面积320m2,物料冷后温度42℃。更换为VHEX微分换热器VHEX500,2台,总换热器面积180m2,冷后温度33℃,总传热系数提高70%,换热面积降低63%,换热器重量降低60% ,管束清理周期延长200%。
优化前后对比
现场实施照片
方案审查、DCS画面、现场图片:



应用案例2:乙醇胺溶液再生装置
该设备已经于2017年9月在石家庄炼化120万吨/年焦化装置的溶剂再生单元投用,改造之前换热器存在容易结垢,冷后温度高达43℃,夏季生产无法满足溶剂冷后≤38℃的要求。改造前换热器为管壳式换热器(图左),规格为AES700-1.6-125-6/25-2,2台,总换热面积250m2,物料冷后温度42℃。更换为VHEX微分换热器VHEX500,2台,总换热器面积196m2,冷后温度31℃,总传热系数提高88%,换热面积降低22%,换热器重量降低47%,管束清理周期延长200%。
胺液再生装置
现场图片
DCS画面、现场图片:
应用案例3:电脱盐装置
电脱盐排污水现状:
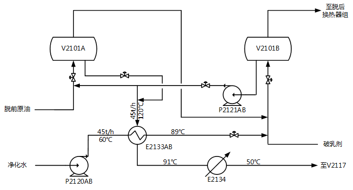
电脱盐罐V2101AB来的切水(45t/h,120℃)经E2133AB(BES750-2.86/2.3-85-6.0/25-4I,B=350,两台串联)与净化水换热,换热后温度为91℃,再经过E2134(BES850-1.78/2.3-125-6.0/25-2I,B=350)被循环水冷却至送至污水储罐。目前电脱盐排放水的冷后温度50℃,净化水(45t/h,60℃)和电脱盐污水换热之后温度升高至89℃进入电脱盐罐V2101B。
背景及现状
图1 改造前流程图
节能潜力分析
热量损失影响换热终温。净化水换后温度偏低89℃ ,影响原油换热终温,造成常压炉多消耗燃料。
电脱盐污水冷后出装置温度高。对下游的环保装置产生影响,电脱盐排水和净化水换热后温度为91℃需用循环水冷却,会消耗大量循环水,排水温度高50℃对下游污水处理厂的运行带来影响。
需要经常清理换热器。增加检修费并对操作带来影响。
优化思路
强化切水-注水换热器换热效果:
由于切水-注水换热器的换热效果不好,导致热量回收不完全,导致水冷器的换热负荷加大。
强化水冷器的换热性能:
采用高效换热器,消除死角;提高流速,从而提高换热性能。
优化方案
图2 改造后的工艺流程图
优化前后换热器参数对比
优化方案节能效果和效益
改造内容
新增3台换热器。型号:VHEX300-69-6/25-2
新增对应的管线阀门以及仪表等。
投资估算
现场位置
经现场落实,现场有合适的位置布置新增的管道和设备。可利旧原换热器基础。更换后每台换热器尺寸(长*宽*高):6.9m*1m*1.2m,两台叠放的换热器总高2.4m。可以直接在线更换。




VHEX与常规换热器尺寸对比
结论
该项目实施后不但具有环保效益,而且具有较好的经济效益。可以取得节能效果394吨标煤/年,效益136万元/年。投资预计130万元,投资回收期1年。一般情况下,投资回收期≤3年都是较好的的项目投资回报率非常好建议尽快立项。